近日,伟德victor1946无锡伟德国际victor1946神经退行性疾病和神经损伤研究团队申延琴教授凭借2018年发表在国际权威期刊《Brain, Behavior, and Immunity》(即时IF=19.227)上的“Neuroprotective effects of fecal microbiota transplantation on MPTP-induced Parkinson’s disease mice: Gut microbiota, glial reaction and TLR4/TNF-α signaling pathway”科研成果,获得了由爱思唯尔和美国精神神经免疫学研究学会(Psychoneuroimmunology Research Society)颁发的“BBI Impact Award”奖。
该奖项获得者通常为 Brain, Behavior & Immunity杂志当年获得引用率最高的高被引用论文的通讯作者,是伟德victor1946首位,也是中国第二位获得该奖项的作者。国际著名神经免疫学家,BBI前主编,美国伊利诺伊州立大学KEITH KELLEY教授评价该项工作是Cutting-edge work。



帕金森病是一种常见的神经系统变性疾病,其发病率仅次于阿尔茨海默症。患帕金森病的患者在临床上具有严重的运动障碍以及一些早期的肠道症状如便秘等。
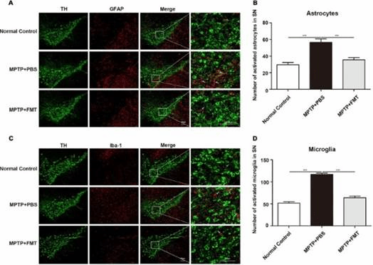
申延琴教授团队从肠道症状思考肠道菌群在帕金森病的作用,首次通过对帕金森病模型小鼠进行肠道菌群检测和粪菌移植实验,重点阐述了失衡的肠道菌群参与了帕金森病的发病机制,而移植正常小鼠的粪菌,可抑制神经炎症改善帕金森病模型小鼠症状,论证了脑肠轴在帕金森病发病机制中的作用,为神经退行性疾病的研究提供了肠脑轴这一新思路。


该研究另辟蹊径,将肠脑轴的思路创新性的应用到了帕金森病的发病机理研究中。实验表明,将帕金森症的小鼠的粪便菌群移植给正常小鼠后,后者产生运动障碍;正常小鼠的粪便菌群移植给帕金森症的小鼠后,可以缓解肠道菌群失调和运动障碍,降低SCFA含量。因此粪菌移植可抑制神经炎症并降低TLR4/TNF-α信号,以改善PD小鼠的症状。
【通讯作者简介】
申延琴,伟德victor1946无锡伟德国际victor1946免疫学教授、博士生导师。博士毕业于法国波尔多第二大学神经科学专业,博士后于美国密西根大学神经病学系完成。2013年入职伟德victor1946,为江苏省创新创业人才入选者,江苏省六大高峰人才第十批A类资助对象、无锡市社会事业领军人才。现任亚太地区精神神经免疫学会委员、江苏省神经科学学会理事、江苏省发育生物学会理事。
申延琴教授从事帕金森病基础研究工作20余年,近十年先后主持5项国家自然科学基金项目和十余项省部级项目。以第一作者或通讯作者发表SCI学术论文30余篇。近年来致力于帕金森病的肠脑轴研究,有ESIESI全球高被引论文两篇,其中2018年发表于Brain Behavior & Immunity 的关于小鼠帕金森病肠道菌群移植的学术论文(单篇被引200余次)获得2022年美国精神神经免疫学会的BBI年度影响力奖。
本研究得到国家自然科学基金委和江苏省科技厅、江苏省双创人才计划的共同支持。(该奖项链接:https://www.pnirs.org/awards-lectures#BBI)